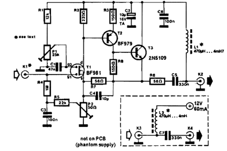
This circuit was obtained from Elektor magazine and published in the Encyclopedia of Electronic Circuits Vol 5 of 1995. Transistors are RF types that are still common today.
The Texas Instruments TIOS101 is a driver that can be connected to both high and low side sensors...
In the figure we have a practical circuit for a 50 kHz bandwidth amplifier using a photo diode as...
This circuit was found in a 1975 technical publication. The circuit can be designed with 741...