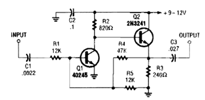
This amplifier stage was obtained from a Popular Electronics from the 90s. The transistors are general purpose.
The coils for this transmitter, found in a 2002 documentation, have the following characteristics: L1 - 4...
Touching the sensor with your fingers, this circuit produces a machine gun sound. The circuit must...
The MC1436 can also be used on this circuit found in Motorola's 1993 Linear Interface ICs. The...