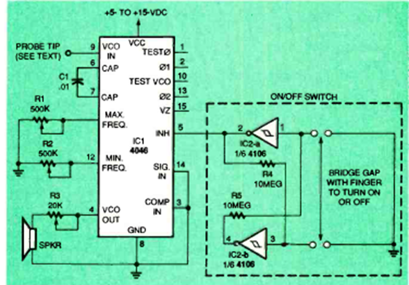
This circuit was found in the September 1996 issue of Electronics Now magazine. The sound provided has a frequency proportional to the input voltage. It basically consists of a VCO.

This circuit was found in the September 1996 issue of Electronics Now magazine. The sound provided has a frequency proportional to the input voltage. It basically consists of a VCO.
