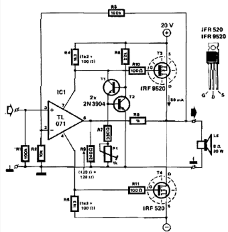
This 20W amplifier was found in 283 circuits from the 90s. The MOSFET admits equivalents. The power supply must be dual, and the transistors must be mounted on good heat sinks.
This simple version of a function generator with the XR2206 was found in the May 1977 issue of...
In a modern version this circuit can use an LED in series with a resistor in place of the lamp. The...
This VFO was found in a 1980s documentation. The central frequency is given by the crystal and the...