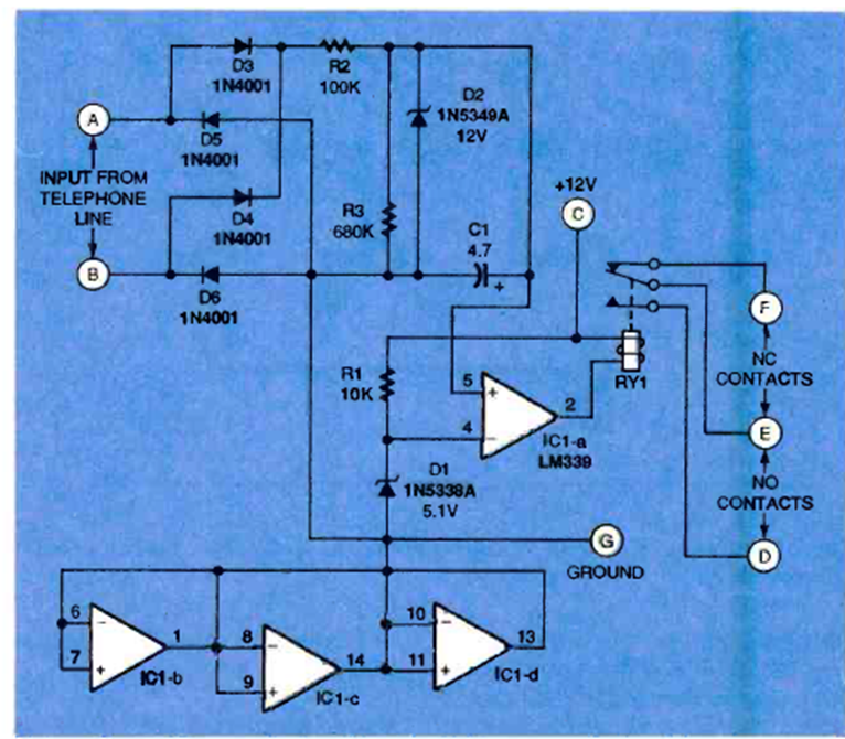
This circuit for old telephone lines was found in the March 1997 issue of Electronics Now magazine. The circuit drives a relay based on the voltage monitored on the line.
The purpose of this circuit is to power a small fluorescent lamp from from a 12 V battery. The circuit...
This circuit was found in a 1968’s publication and uses germanium transistors. Equivalents can be...
This circuit generates the busy tone of ordinary telephones. The transistors can be the BC548 and...