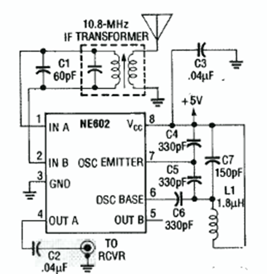
This single integrated circuit receiver was found in the 1992 edition of the Electronics Experimenter's Handbook. The tuning circuit is an FM radio IF transformer.

This single integrated circuit receiver was found in the 1992 edition of the Electronics Experimenter's Handbook. The tuning circuit is an FM radio IF transformer.
