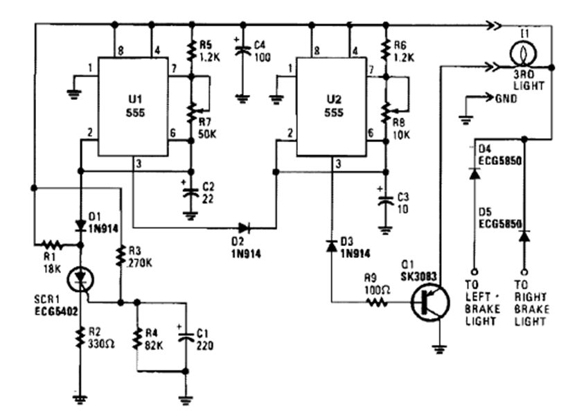
This circuit was obtained from the PE Hobbyist Electronics publication of 1980. The circuit is based on the 555 and is simple to assemble and can be used to control the brake lights.
We found this test circuit in a March 1967 Radio Electronics. The circuit uses a zener-regulated supply and...
We found this circuit in a 1995 publication. It applies to transceivers in the citizen's range (11...
The figure shows how to associate flip-flops in a shift register to obtain a lower frequency...