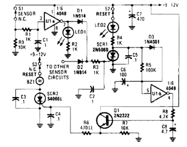
This circuit that triggers an SCR was found in volume 5 of the 1995 Encyclopedia of Electronic Circuits. The circuit uses a dual operational amplifier equivalent to the 741.

This circuit that triggers an SCR was found in volume 5 of the 1995 Encyclopedia of Electronic Circuits. The circuit uses a dual operational amplifier equivalent to the 741.
