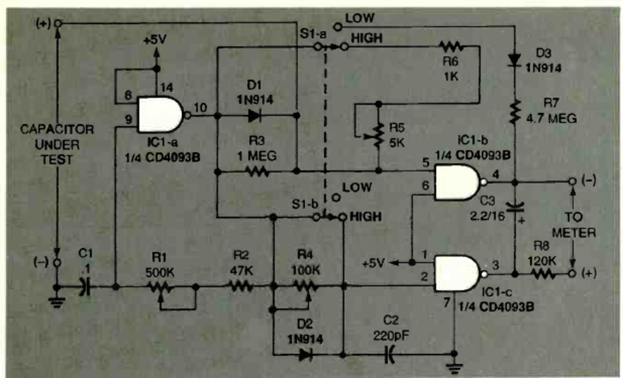
This circuit was originally designed to measure capacitance with an ICL7107 but can be used with other digital modules. The circuit is from Electronics Now magazine from November 1996.
This circuit was found in a 1992 publication. Its purpose is to time the activation of a doorbell...
This automotive circuit was found in the June 1997 issue of Electronis now magazine. The circuit uses...
This oscillator was found in the January 1996 issue of Electronics Now magazine. The frequency is given by...