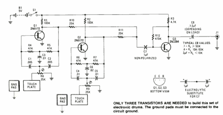
The sound of drums can be obtained with these two touch-triggered double-T oscillators. The circuit is from a Radio Electronics Special projects from 1993.
The reference voltage determines the output voltage on this circuit which has a maximum current of 5 A....
This filter of two transistors has the cutoff frequency determined by the formulas next to the...
July 2017 - Ricoh's new 200mA R1524x voltage regulators are available from Mouser Electronics with...