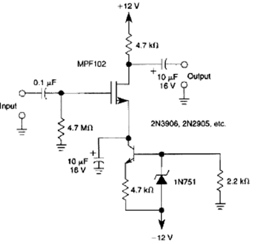
Found in the 1995 Encyclopedia of Electronic Circuits volume 5, this circuit has a constant current source in the bias. The supply is dual.

Found in the 1995 Encyclopedia of Electronic Circuits volume 5, this circuit has a constant current source in the bias. The supply is dual.
