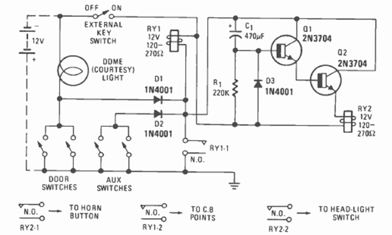
We found this circuit for immobilizing a car's ignition system in the December 1976 Radio Electronics magazine. The circuit uses the courtesy light activation switches.
We found this circuit in a 1986 documentation. It causes 40 LEDs to flash sequentially. The big...
Found in a National Semiconductor manual from the 90's, this circuit uses components of the time,...
Simple timers can be designed using inverters or any other gate that can be connected as inverter. Figure...