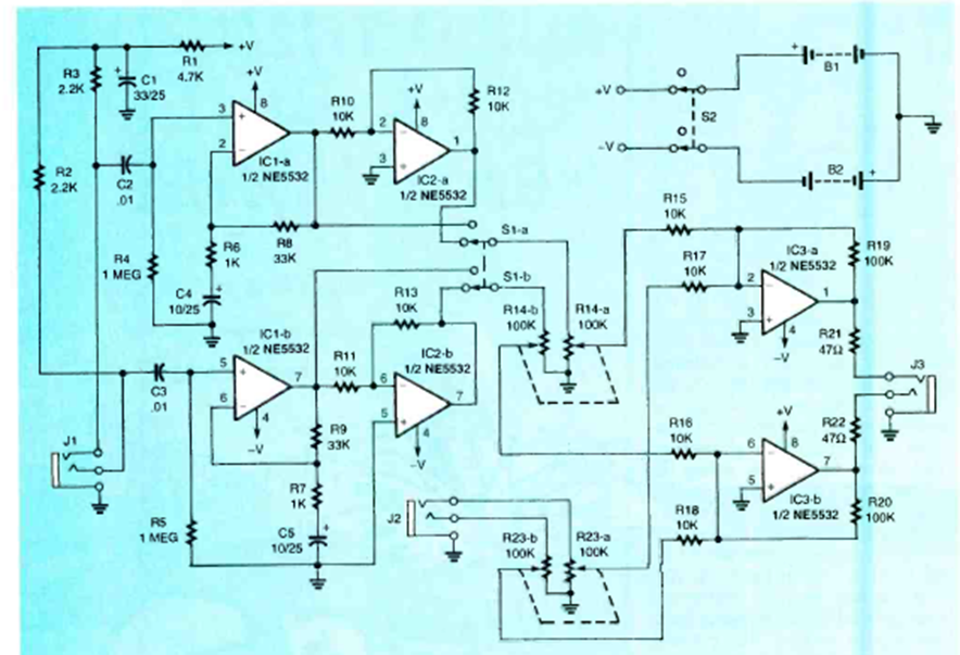
This circuit was found in the September 1997 issue of Electronics Now magazine. The circuit is for low impedance headphones powered by two batteries.
Originally recommended to give a tone of transmission in equipment of the 60s (tubed) this circuit is...
Found in a 1967 Electronic Design, this circuit operates in a range of 0 to 1 V input with...
This small transmitter circuit has a range of about 100 meters, and the antenna must be connected to...