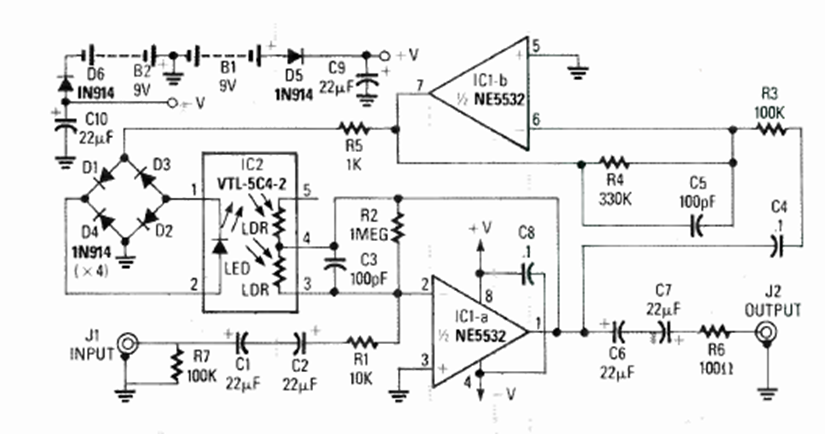
We found this circuit in the Radio Electronics Handbook magazine special edition of 1992. The circuit uses an optocoupler as an electronic potentiometer.
This circuit was found in a 1992 publication. The circuit uses common components and includes the...
This protection circuit for battery chargers was found in an old Elektor. The relay is according to...
This very low frequency amplifier has a gain of 1,000 and was found in a 1967 documentation. The circuit is...