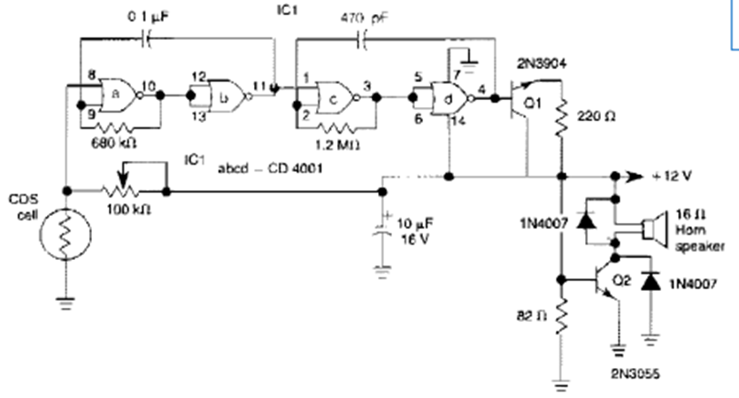
This circuit was obtained from the 1995 Encyclopedia of Electronic Circuits Volume 5. The circuit uses a CMOS 4001 and has a transistor power stage.
This filter was obtained from a Linear Technology manual from the 1990s. The power supply must be...
Found in a 90s Popular Electronics, this circuit is intended for amplifying analog video signals....
Based on a 555, this 80's American documentation circuit detects the voltage of a battery and can then...