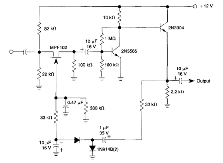
This circuit is from a 1990s publication by William Sheets. The circuit consists of a stage whose gain is adjusted according to the signal intensity.
This VHF transmitter was found in Radio Electronics magazine from June 1964. The transistor is an...
This two-transistor circuit is from a Radio Electronics magazine from April 1965. The transistors are...
This circuit was found in a 1967 documentation. The switch diode is a component of the time and is...