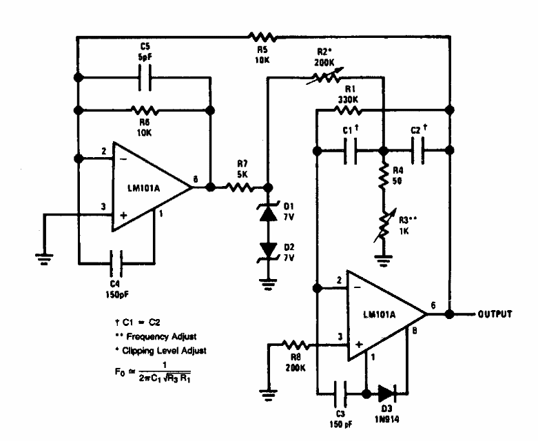
Found in National Semiconductor documentation from the 1980s, this circuit can be implemented with more modern operationals. The formula for frequency is given next to the diagram.
Found in National Semiconductor documentation from the 1980s, this circuit can be implemented with more modern operationals. The formula for frequency is given next to the diagram.