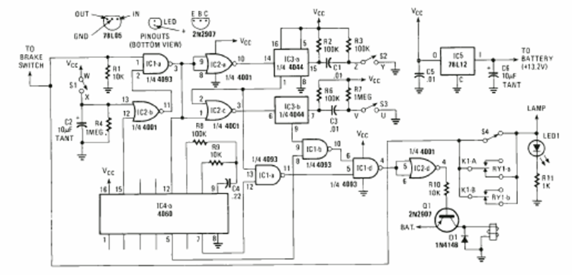
This sophisticated circuit for the 90s car was found in the 1993 edition of Radio Electronics Special Projects. It uses components that are still common today.
This circuit is from a publication by Newton C. Braga in the United States. The transistor can be...
September 2016 - Mouser Electgronics already has in stock the new moisture digital sensor HDC1010...
This circuit measures the power of a transmitter being sandwiched between the antenna output and the...