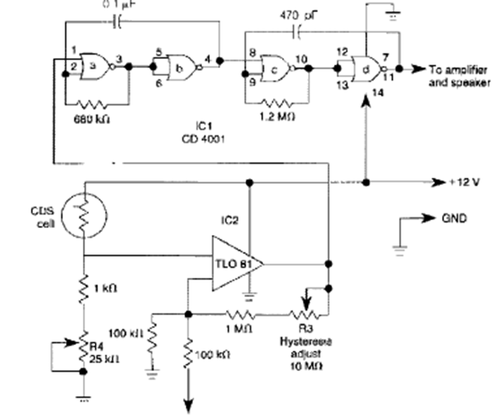
This circuit was obtained from the Encyclopedia of Electronic Circuits volume 5 of 1995. The circuit uses the 4001 CMOS to obtain hysteresis in the sensor feedback.
In the figure we have the way to make the three-phase control of a motor using opto-diacs. The circuit is...
This circuit was obtained in a 90s Popular Electronics. It is used for tuning on AM radios. The...
We found this circuit in the May 1972 issue of Radio Electronics magazine. Its purpose is to teach...