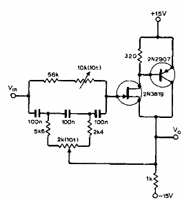
This circuit is from a 1975 technical documentation on filters. The FET can be a BF245 and the bipolar BC558. The power supply must be symmetric. The components can be changed for operation at other frequencies. The rejection is 3 dB in a 10 Hz range.




