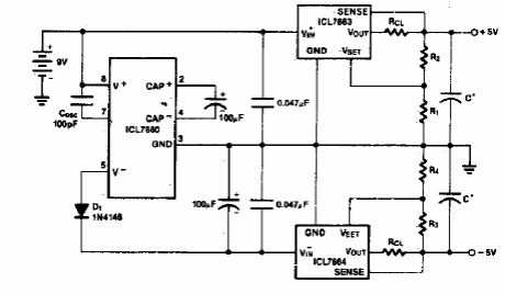
This circuit was obtained from old documentation using Intersil components. The circuit provides two output voltages (positive and negative) from 9 V single source.

This circuit was obtained from old documentation using Intersil components. The circuit provides two output voltages (positive and negative) from 9 V single source.
