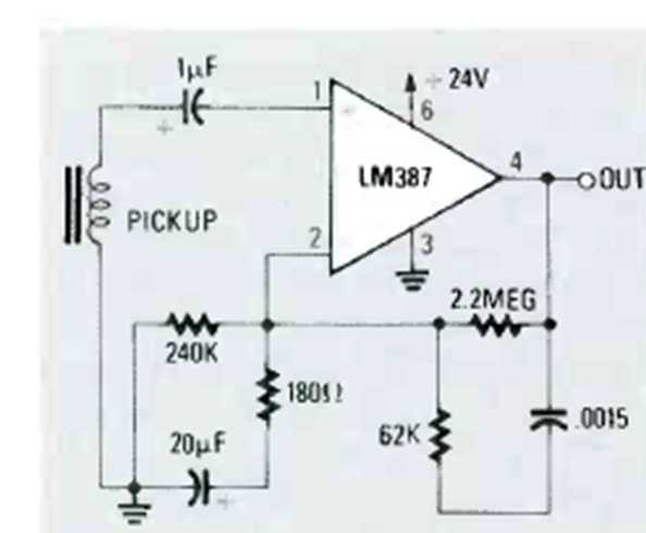
This circuit was found in the February 1990 issue of Radio Electronics magazine. The circuit uses a single power supply and has NAB equalization.

This circuit was found in the February 1990 issue of Radio Electronics magazine. The circuit uses a single power supply and has NAB equalization.
