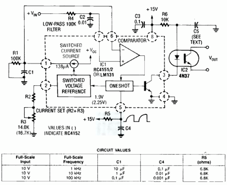
We found this circuit in the June 1991 issue of Radio Electronics magazine. The integrated circuit is still available. The table gives the component values.
Using an operational amplifier with FET, this circuit was found in an English documentation from...
With the first project we present, a relay is activated in the presence of light. We can use it as...
This AC amplifier has a gain of 40 dB. It was found in the May 1988 issue of Radio Electronics magazine....