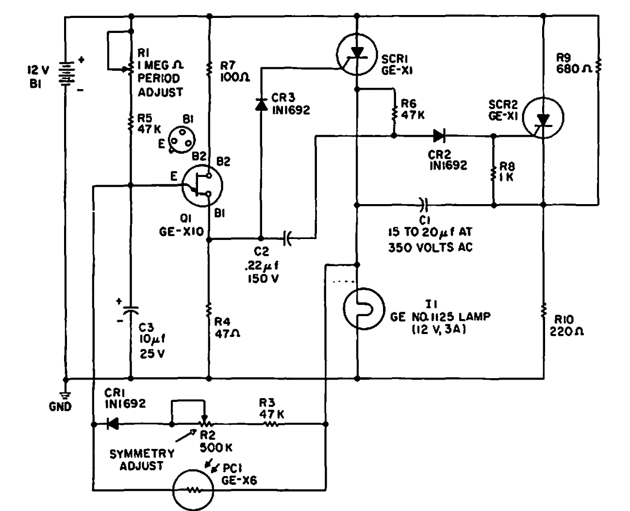
This circuit was found in a 1965 General Electric documentation. SCRs and unijunction may be current equivalents. The circuit has period adjustment and symmetry.
Found in the September 1972 issue of Radio Electronics magazine, this signal injector is based on the...
The amplifier presented with the TDA2003 can provide a power of up to 10 W (rms) in a load of 2...
We found this circuit in an old English documentation. The idea is a momentary indicator that...