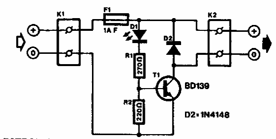
Found in an 80's Elektor, this circuit can control loads up to 750 mA with the BD139 and 100 mA with the used transistor.
This circuit was found in a Mullard transistor manual from 1960. Note the symmetrical power...
With the shadow over the sensor, it is possible to interrupt the sound of your amplifier using this...
This circuit puts the battery in the circuit when the voltage of a source is cut, preventing it...