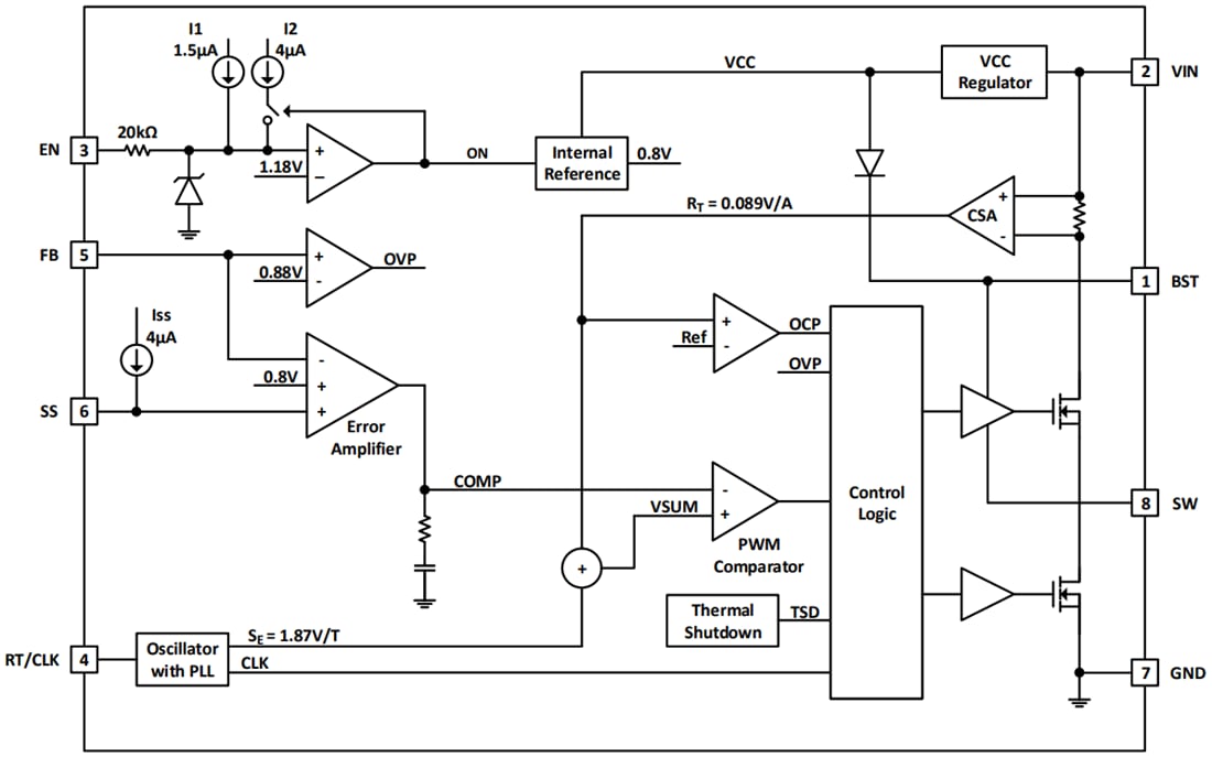
Diodes Inc. AP64502 Synchronous Buck Converter is a 5A, synchronous buck converter with a wide input voltage range of 3.8V to 40V. The device fully integrates a 45mΩ high-side power MOSFET and a 20mΩ low-side power MOSFET to provide high-efficiency step-down DC-DC conversion. The AP64502 device is easily used by minimizing the external component count due to its adoption of peak current mode control and its integrated loop compensation network.




