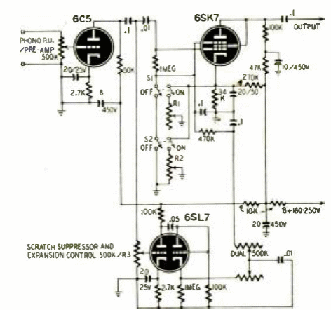
This circuit for eliminating scratching or scraping noise from record players was found in Radio Craft in January 1949. It is sandwiched between the phono captor and the amplifier input. The supply voltage can be taken from the power amplifier itself.




