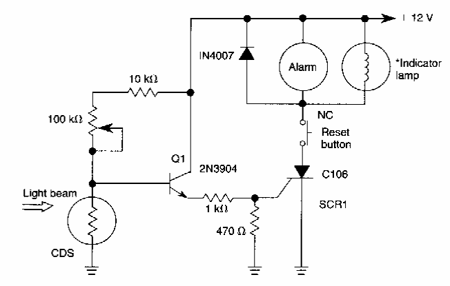
Found in a 1990s US publication, this alarm circuit detects when a light beam is interrupted. Optical resources may be used for the sensor and instead of the alarm a relay may be used.
This circuit was found in a documentation from the 50's. The transistor is made of germanium and...
Here we show a configuration in which we have a control voltage applied from a voltage divider, which...
March 2017 - The new Texas Dual ISO762xxL digital isolators are available at Mouser Electronics...