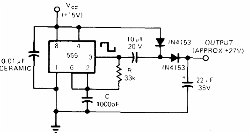
This circuit is a switched DC / DC converter that converts +15 V and +27 V with a maximum current in the order of 80 mA. The circuit is from a 1973 publication, and the diodes may be 1N4148. The circuit operates at 20 kHz.
This circuit is a switched DC / DC converter that converts +15 V and +27 V with a maximum current in the order of 80 mA. The circuit is from a 1973 publication, and the diodes may be 1N4148. The circuit operates at 20 kHz.