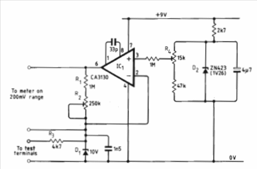
This circuit was obtained in an English publication of 1977. The operational is of the type with FET at the entrance and the other components are common. The component values depend on the application.

This circuit was obtained in an English publication of 1977. The operational is of the type with FET at the entrance and the other components are common. The component values depend on the application.
