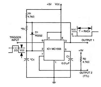
The MC15555 of this circuit is the old version of the common 555. What this circuit does is generate a single pulse of constant duration from an input signal of any duration. The circuit can be supplied with voltages from 5 to 15 V and the pulse duration is given by the formula next to the diagram. The circuit can have a double supply of 5 V for output compatible with TTL signals as shown in the figure. The diode can be 1N4148.




