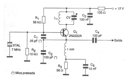
The oscillator shown in the figure can generate signals between approximately 3 and 15 MHz, depending only on the frequency of the chosen crystal. In this case, the frequency given as an example was 7 MHz, which corresponds to that used by radio amateurs' transmissions over 40 meters. The resonant circuit in the transistor collector allows to select the output so that harmonics are only used by the external circuit. The capacitors must be ceramic, and the power must be supplied by a stable source. In the capacitive divider of the oscillator where we find the capacitors of 25 pF and 100 pF, these components, for greater stability, must be of silver mica. Transistors equivalent to 2N2222A such as BF494 and BF254 can be used without problems.




