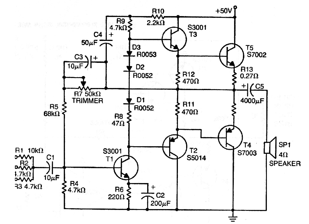
This circuit is from an old American publication, therefore using transistors that can no longer be easily found. The power supply must be 50 W with at least 3 A of current and the power transistors can be 2N3055 and 2N2955. Drivers T3 and T2 can be TIP31 and TIP32 and T1 can be a BD137. The other components are common and can be approximated to the current standard values. The 4,000 uF capacitor, for example, can be 4 700 uF x 60 V or more. Inputs are for different levels of signals such as AUX, microphone, etc.




