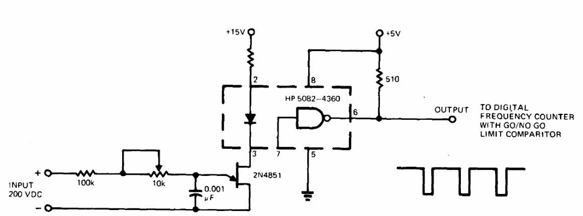
This circuit converts a high voltage into a frequency using an optical coupler. The transistor can be 2N2646 and the coupler admits equivalent. The circuit is from a 1974 publication.
This photometer was found in an English magazine in 1981 but can still be mounted today with...
In the figure we show how to use a 555 to control an SCR or another type of thyristor. Resistors R1, R2...
The circuit was originally designed to operate with MSX microcomputers in 1988 but can be used to...