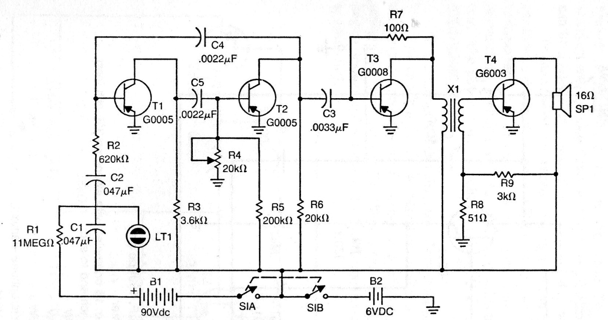
This circuit produces a strong tone of audio or ultrasound, depending on the values of components C1 and R1, serving to scare animals. The circuit uses a 90 V battery that no longer exists in our times and should be replaced by a source. The circuit consists of a relaxation oscillator with a neon lamp whose tone is amplified by common transistors. T1, T2 and T3 can be BC557 and T4 a TIP32. The transformer can be obtained from old transistor radios. The component values can be changed to the most modern standards, as the circuit is from an American publication from the 70s.




