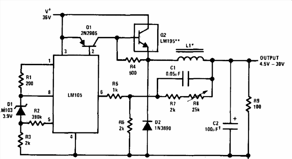
This switching source was obtained in a 1976 National Semiconductor manual. For the indicated current, 3 LM185 devices must be connected in parallel. For smaller chains less can be used. Transistor Q1 can be a BD136. The shock consists of 60 turns of wire 26 in a ferrite core.




