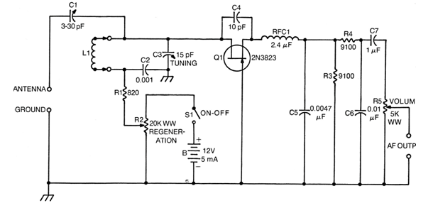
This circuit is from a 1976 technical documentation. The FET can be MPF102 or BF245 and the coil for the medium wave range consists of 100 turns of 28 or next PVC tube or cardboard of 2 cm in diameter. The variable capacitor can be obtained from an unused medium wave radio. The output can be in a crystal or piezoelectric phone or applied to the input of an amplifier. The supply is 12 V with consumption of only 5 mA. The antenna must be long, and a ground connection is recommended. Components with non-standard values can be approximated to those common in our market.




