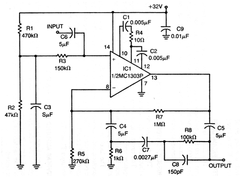
This circuit is from old Motorola documentation, from the 70s. The integrated circuit is difficult to find today, but changes can be made to use more modern operational equivalents. Types that have external compensation terminals should be chosen. The source may also be of a lower voltage. Consumption is low and signal cables must be shielded. For a stereo version, a circuit must be installed for each channel.




