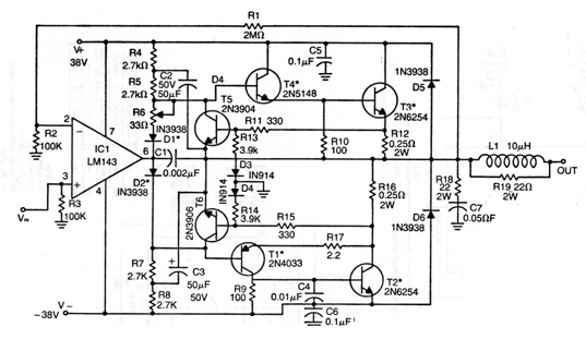
The transistors and integrated circuit used in this amplifier are no longer common today. For transistors, equivalents such as 2N3055 on the output and BD135 and BD136 can be used as drivers. The others can be the BC548 and BC549 pair. For the integrated circuit, a common operational amplifier can be tried that supports the indicated supply voltage. The source must have at least 3 A and L1 is formed by 20 turns of wire 20 or 18 in a 22 ohms x 2 W resistor. The diodes can be 1N4004 and the source must have excellent filtering. The source current must be doubled for a stereo version.




