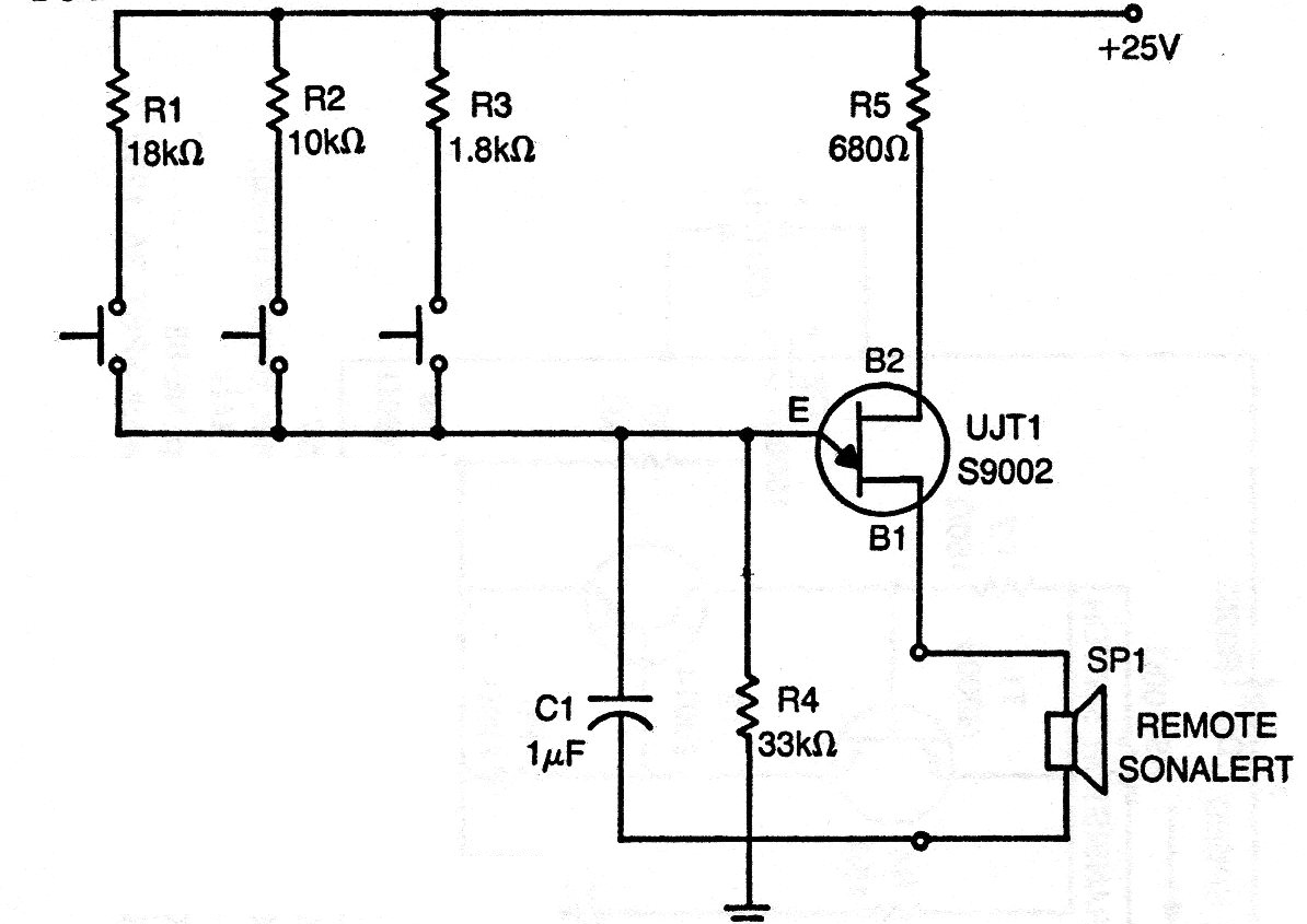
This circuit that can be used as a three-tone domestic bell has a traditional configuration that we have already explored several times in projects. The circuit is from an American publication from 1970 and can be assembled with 2N2646 instead of the original unijunction. The speaker can be 8 ohms and the power can be made with voltages from 9 to 20 V. The resistors R1, R2 and R3 can be changed according to the desired sound.




