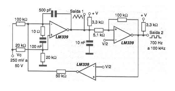
A configuration using three of the four voltage comparators on the LM339 is shown in the figure and is suggested by National Semiconductor. This circuit generates signals from 700 Hz to 100 kHz, when the control voltage (Vc) varies between 250 mV and 50 V. The circuit also has two outputs in which rectangular and triangular signals are obtained. Note the need for a V / 2 bias at two points in the circuit. This polarization can be achieved with a resistive divider formed by two 10 k ohm resistors connected in series.




