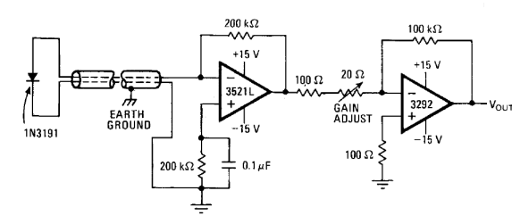
This circuit is from a documentation for engineers from 1977. The circuit uses a large surface diode or even a common diode as a sensor, detecting radiation levels from 10 to 1000 rads. The resistors can be approximated to standard current values and the operational amplifiers can be equivalent as the CA3140.




