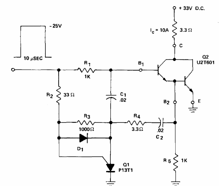
This circuit, from a 1975 technical documentation, switches a load in just 125 ns from a 10 ns pulse. The circuit can control 10 A loads with the components used, but they can be changed to other loads. The power transistor depends on the load that must be controlled and must be mounted on a heatsink.




