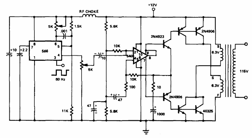
This 12 V to 110 V inverter with 100 W was found in a 1977 Signetics manual. The transformer must be rated according to the desired power and the output transistors admit equivalents.
The circuit presented is a 10 MHz oscillator with crystal, which already has several splitters for...
Found in a documentation from the 90's, this circuit already includes an amplification stage. The...
This high input impedance and high output current circuit was found in 702 Motorola documentation. The...