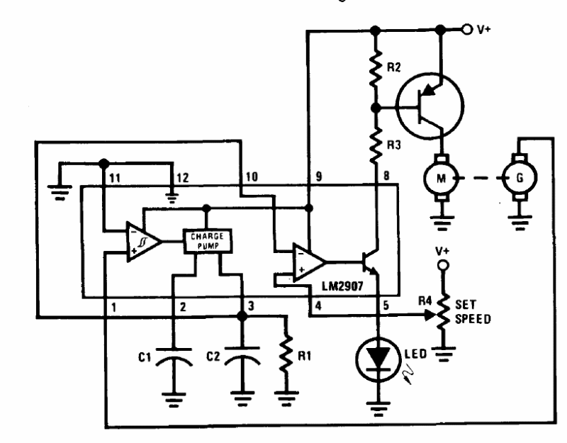
This circuit is suggested by the National Semiconductor Linar Applications Handbook, controlling a DC motor that has a tachometric sensor (G). The transistor must be chosen according to the motor current and the supply voltage.
This circuit is suggested by the National Semiconductor Linar Applications Handbook, controlling a DC motor that has a tachometric sensor (G). The transistor must be chosen according to the motor current and the supply voltage.