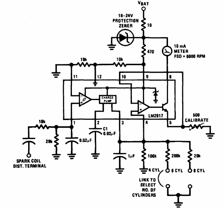
We found this circuit in the National Semiconductor Linear Applications Handbook of 1994. The circuit uses an integrated LM2907 and connected to the ignition coil terminal that goes to the distributor.
We found this circuit in the National Semiconductor Linear Applications Handbook of 1994. The circuit uses an integrated LM2907 and connected to the ignition coil terminal that goes to the distributor.