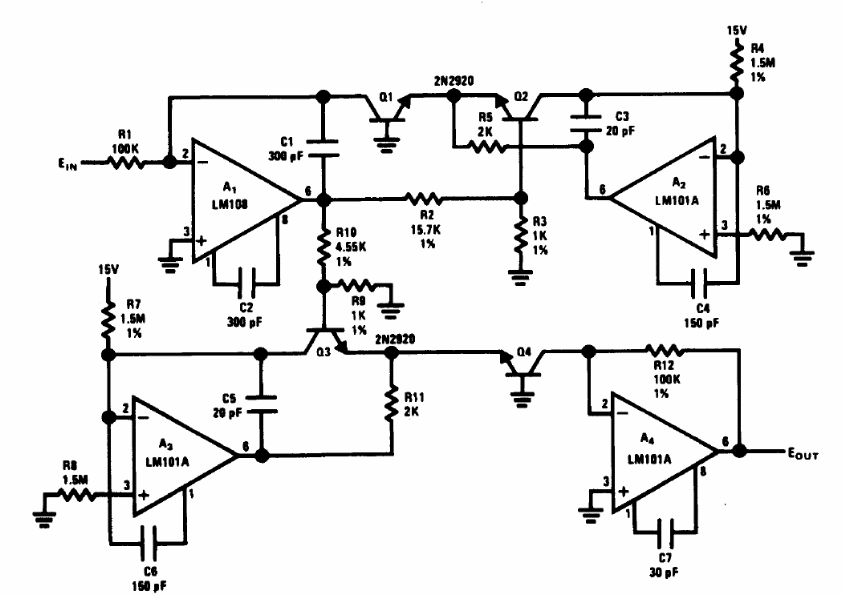
We found this configuration in the Linear Applications Handbook published in 1994 by National Semiconductor. The circuit can be adapted to operate with more modern operational amplifiers, as well as transistors, which are general-purpose. The power supply must be symmetrical.




