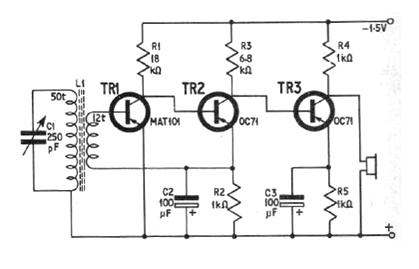
This receiver is from an old English magazine from 1965. The transistors used are germanium, no longer common in our market, but adaptations can be made to work with current silicon transistors like the BC558. L1 consists of 50 loops of wire 28 in a ferrite rod and L2 in 12 loops of the same wire. The circuit will have more sensitivity with original germanium transistors. The headset is piezoelectric or crystal. An antenna can be connected to the coil.




