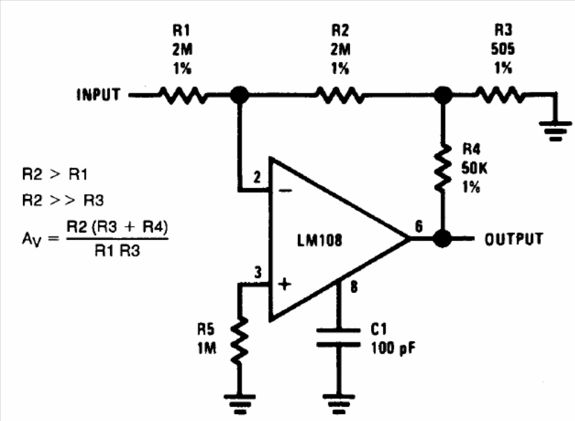
The configuration shown is from the National Semiconductor Linear Applications Handbook. The circuit can use other operational ones and the tolerance of the components can be higher if precision in the amplification is not necessary. The power supply must be symmetrical.




