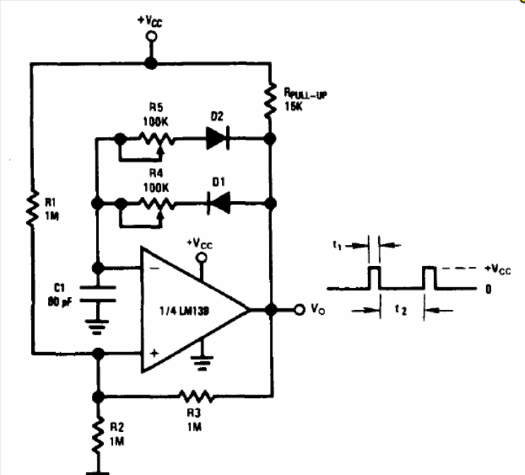
This circuit was suggested by National Semiconductor in its Linear Applications Handbook. The circuit has the active cycle controlled by R4 and R5 and the frequency is basically given by C1. The power can be between 6 and 15 V and does not need to be symmetrical.




